各縣、區人民政府,經濟開發區、市產業集聚區管委會,市直有關單位:
近日,省政府辦公廳對全省政府網站進行了抽查,共抽查網站216個,發現不合格網站119個。其中抽查我市政府網站11個,發現不合格網站4個(市審計局網站、上蔡縣工商管理和質量技術監督局網站、汝南縣環境保護局網站、西平縣國土資源局網站)。為配合省政府網站抽查,進一步推動全市政府網站整改工作,市政府辦公室對我市政府網站進行了抽查。現將有關情況通報如下:
一、總體情況
2016年5月3日—17日,市政府辦公室對全市政府網站進行了抽查,本次抽查分兩部分:一是對2015年下發的“駐政辦〔2015〕76號”文件通報問題進行復查。二是隨機選擇了40個政府網站進行抽查。從抽查情況看,全市政府網站運行維護整體水平與去年相比有了明顯提升,目前大部分網站均有專人負責網站運維工作,首頁“開天窗”、大量欄目空白現象基本消除,內容嚴重錯誤、咨詢信件長期不回復、服務不實用等問題明顯減少,網站信息發布量大幅增加,網站管理規章制度逐步規范,政府網站管理服務水平不斷提高,政府公信力穩步提升。
二、存在問題
從抽查情況看,我市部分政府網站目前仍然存在整改不到位、無人監管、內容更新不及時等問題,主要是:
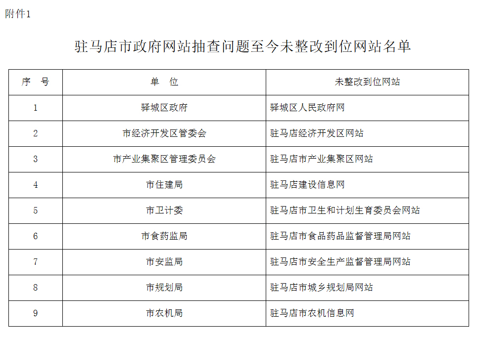
(一)部分單位對網站運維不重視,整改不到位。“駐政辦〔2015〕76號”文件共通報網站問題113個,經復查發現部分單位對政府網站運維工作不重視,經市政府辦公室通報后,至目前仍有13個問題未整改到位(具體情況見附件1)。其中驛城區政府網站被通報3個具體問題,全部未整改到位;市安監局網站和市農機局網站被通報3個具體問題,仍有2個未整改到位。
(二)部分網站監管缺乏規則意識,網站“帶病”運行。部分單位對網站監管缺乏規則意識,關停隨意,比如遂平縣水利局網站、上蔡縣人口和計劃生育委員會網站、平輿縣財政局網站和泌陽縣教育網未進行報備隨意關停,也未在全國政府信息報送系統(網址:https://pucha.kaipuyun.cn/boxpro/custom/pucha)中申請關停,隨時可能被國務院辦公廳和省政府辦公廳通報。特別是西平縣林業局、正陽縣衛生局和確山縣教體局因存在嚴重問題申請關停獲批,但目前仍“帶病”運行,存在極大的安全隱患。
(三)部分網站缺乏專人管理,內容更新不及時。此次市政府辦公室隨機抽查的40個政府網站,共檢查發現不合格網站16個(具體情況見附件2),從抽查情況上看,部分單位網站至今仍然沒有專人管理,致使經去年多次自查整改至目前仍存在空白欄目、常年不更新欄目,甚至目前仍存在首頁長期不更新現象。特別是遂平縣工商局和正陽縣衛生局網站因缺乏有效監管,已被篡改成非法網站。
三、下一步工作要求
各縣區、市直有關單位要進一步加強對政府網站運維工作的組織領導,把辦好政府網站作為重要工作來抓,扎實推進本地、本部門政府網站持續健康發展。
(一)提高思想認識,扎實整改到位
各單位要高度重視政府網站管理工作,充分認識加強政府網站管理,保障政府網站安全、穩定、高效運行的重要意義,把辦好政府網站作為本單位的一項重要工作來抓。對復查發現的未整改問題,有關單位要引起高度重視,及時進行對照整改。針對抽查發現的問題,各縣區、市直有關單位要舉一反三,進一步查漏補缺,加大對本地區、本部門網站的檢查力度,避免出現整改不徹底、問題反彈等情況;未抽查到的單位也要對照“政府網站普查評分表”認真進行自查、整改,確保網站健康運行。
(二)加強日常監測,規范關停程序
各縣區、市直有關單位要加強對本地區、本單位網站運行狀態的監測,確保政府網站出現異常狀態能第一時間發現,及時向上級主管單位報備,同時采取有效措施進行整改,確保本地、本部門網站不“帶病”運行。新建、改版政府網站要及時通過全國政府網站信息報送系統更新數據,并向上級主管單位報備;關停網站要通過全國政府網站信息報送系統逐級申請,經審批同意后方可關停。臨時關停時間不超過60天,永久關停從申請到最終完成的時間不得超過90天。永久關停網站要在首頁顯著位置持續一個月懸掛網站關停和內容遷移去向等公告信息,隨后注銷網站注冊標識、證書信息(如ICP備案編號、黨政機關標識、公安機關網站備案編號等)和域名,完成關停操作。
(三)明確責任分工,強化督導檢查
各網站主管單位要按照誰主管誰負責、誰運行誰負責的原則,落實網站管理責任科室和責任人,確保網站有人管、能管好。各縣區政府辦公室要扎實履行好監管職責,對本地政府網站進行常態化監管,堅決杜絕政府網站信息不更新、內容嚴重錯誤、咨詢信件長期不回復等問題出現。國務院辦公廳和省政府辦公廳自2016年起對政府網站實行常態化抽查和檢測,每三個月一次,凡被國務院辦公廳或省政府辦公廳通報的單位,市政府辦公室將對其網站主管單位或組織單位負責人進行約談并全市通報。市政府辦公室也將對各級各部門網站進行常態化監測,定期對不合格網站進行通報,并限期整改,確保我市政府網站持續健康發展。
本次通報的網站,各有關單位要采取有力措施,全面核查、嚴肅追責,督促相關網站及時完成整改,并于5月31日前將整改情況書面報送市政府辦公室(行政新區1#506房間)。
聯 系 人:栗 巍 陳 勇
聯系電話:2601622
2016年5月18日
附件:
1、駐馬店市政府辦公室抽查問題至今未整改到位網站

2、駐馬店市政府辦公室抽查發現的不合格政府網站

免責聲明:凡本網注明“來源:XXX(非駐馬店廣視網、駐馬店融媒、駐馬店網絡問政、掌上駐馬店、駐馬店頭條、駐馬店廣播電視臺)”的作品,均轉載自其它媒體,轉載目的在于傳遞更多信息,并不代表本網贊同其觀點和對其真實性負責,作品版權歸原作者所有,如有侵犯您的原創版權請告知,我們將盡快刪除相關內容。凡是本網原創的作品,拒絕任何不保留版權的轉載,如需轉載請標注來源并添加本文鏈接:http://www.468188.com/showinfo-122-38097-0.html,否則承擔相應法律后果。