



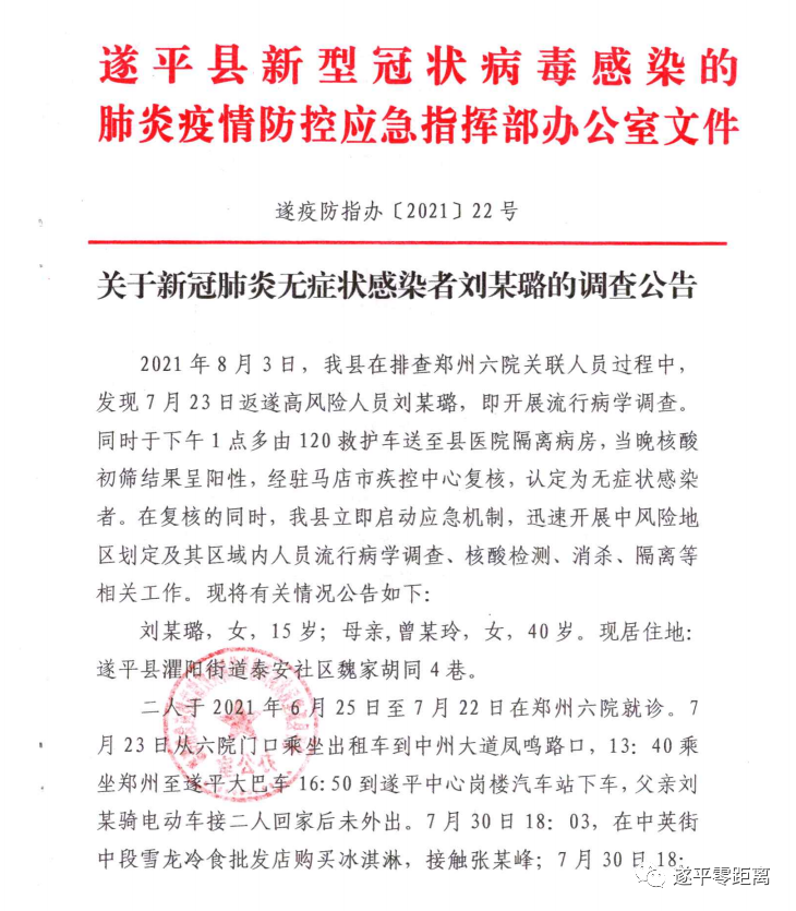
關于新冠肺炎無癥狀感染者劉某璐的調查公告
2021年8月3日,遂平縣在排查鄭州六院關聯人員過程中,發現7月23日返遂高風險人員劉某璐,即開展流行病學調查。同時于下午1點多由120救護車送至縣醫院隔離病房,當晚核酸初篩結果呈陽性,經駐馬店市疾控中心復核,認定為無癥狀感染者。在復核的同時,遂平縣立即啟動應急機制,迅速開展中風險地區劃定及其區域內人員流行病學調查、核酸檢測、消殺、隔離等相關工作。現將有關情況公告如下:
劉某璐,女,15歲;母親,曾某玲,女,40歲。現居住地:遂平縣灈陽街道泰安社區魏家胡同4巷。
二人于2021年6月25日至7月22日在鄭州六院就診。7月23日從六院門口乘坐出租車到中州大道鳳鳴路口,13:40乘坐鄭州至遂平大巴車16:50到遂平中心崗樓汽車站下車,父親劉某騎電動車接二人回家后未外出。7月30日18:03,在中英街中段雪龍冷食批發店購買冰淇淋,接觸張某峰;7月30日18:15,在大禹送水店換水,接觸張某及其兩個女兒;8月1日8:40至9:36,在紀念碑南200米路東“一家購物中心”購買食品后回家未外出;8月3日下1點多由120救護車送至縣醫院隔離病房;8月4日11:50全程閉環三級防護轉送至鄭州市岐伯山醫院集中救治。
止目前,該病例已排查出密切接觸者14人,名單附后。
流行病學調查工作仍在持續,我縣將適時公布流調結果。
遂平縣疫情防控指揮部辦公室緊急提醒,凡與上述人員存在交集的人員,請立即向所在社區或疾控機構報備,并進行核酸檢測,如出現發熱、干咳、乏力、腹瀉等癥狀時,應及時撥打120或到當地定點醫院發熱門診就診。為了您和家人的健康安全以及疫情防控大局,請廣大群眾不信謠、不傳謠、不造謠,積極配合開展疫情防控工作。樹牢常態化疫情防控意識,做好個人日常防護,科學佩戴口罩、勤洗手、常通風、不聚集,保持社交距離,并盡快到新冠病毒疫苗接種點完成全程接種。
遂平縣新冠疫情防控應急指揮部
2021年8月4日
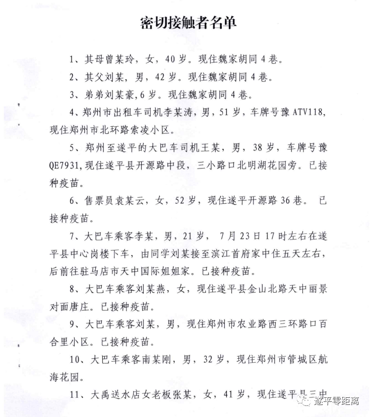
密切接觸者名單
1、其母曾某玲,女,40歲。現住魏家胡同4巷。
2、其父劉某, 男,42歲。現住魏家胡同4巷。
3、弟弟劉某豪,6歲。現住魏家胡同4巷。
4、鄭州市出租車司機李某濤,男,51歲,車牌號豫ATV118,現住鄭州市北環路索凌小區。
5、鄭州至遂平的大巴車司機王某,男,38歲,車牌號豫QE7931,現住遂平縣開源路中段,三小路口北明湖花園旁。已接種疫苗。
6、售票員袁某云,女,52歲,現住遂平開源路36巷。已接種疫苗。
7、大巴車乘客李某,男,21歲, 7月23日17時左右在遂平縣中心崗樓下車,由同學劉某接至濱江首府家中住五天左右,后前往駐馬店市天中國際姐姐家。已接種疫苗。
8、大巴車乘客劉某燕,女,現住遂平縣金山北路天中麗景對面唐莊。已接種疫苗。
9、大巴車乘客劉某,男,現住鄭州市農業路西三環路口百合里小區。已接種疫苗。
10、大巴車乘客南某剛,男,32歲,現住鄭州市管城區航海花園。
11、大禹送水店女老板張某,女,41歲,現住遂平縣三中家屬院。
12、大禹送水店老板女兒王某華,女,16歲,現住遂平縣三中家屬院。
13、大禹送水店老板女兒王某茹,女,10歲,現住遂平縣三中家屬院。
14、雪龍冷食批發女老板張某峰,女,現住遂平縣冷倉家屬院。
以上人員,在我縣境內的核酸檢測結果目前均為陰性,其余人員已向有關單位發協查函。
免責聲明:凡本網注明“來源:XXX(非駐馬店廣視網、駐馬店融媒、駐馬店網絡問政、掌上駐馬店、駐馬店頭條、駐馬店廣播電視臺)”的作品,均轉載自其它媒體,轉載目的在于傳遞更多信息,并不代表本網贊同其觀點和對其真實性負責,作品版權歸原作者所有,如有侵犯您的原創版權請告知,我們將盡快刪除相關內容。凡是本網原創的作品,拒絕任何不保留版權的轉載,如需轉載請標注來源并添加本文鏈接:http://www.468188.com/showinfo-7-264965-0.html,否則承擔相應法律后果。